自媒体人专用多功能工具箱,集成音视频处理、去字幕、图片编辑、文本操作和编码工具

软件介绍
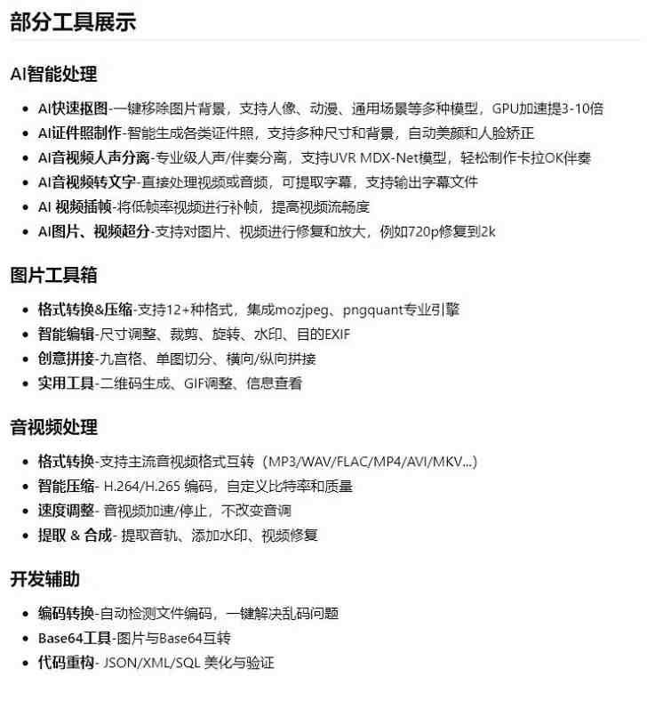
自媒体人专用多功能工具箱
一个功能强大的全能桌面应用程序,集成了音视频处理、图片编辑、文本操作和编码工具,内置AI功能。旨在简化您的工作流程,提升生产效率。
其他功能自行测试
三个版本都没有模型,低配电脑用体积最小的版本即可。模型按需求下载。

感兴趣的可以下载学习,此资源免费,可以直接下载,资源失效请添加冒泡网创QQ:1543952060或者838912514补(冒泡网创永久地址发布页,收藏我回家不迷路!
资源获取:
通过网盘分享的文件:自媒体人专用多功能工具箱,集成音视频处理、去字幕、图片编辑、文本操作和编码工具【更多资源www.maomp.fun】
链接: https://pan.baidu.com/s/1Hb_WC33y2_9o5rKnd_OLYQ?pwd=dumk 提取码: dumk
–来自百度网盘超级会员v5的分享
© 版权声明
THE END



















暂无评论内容